江苏公布“十四五”智慧交通发展规划 披露重点项目清单
发表时间:2021-09-14 09:13:45 来源:中国安防行业网
9月10日,从江苏省交通运输厅网站获悉,江苏省交通运输厅正式印发《江苏省“十四五”智慧交通发展规划》(以下简称《规划》),提出到2025年,智慧交通整体发展水平走在全国前列,初步形成数据平台一体化、基础设施数字化、运输服务全链化、行业治理精准化、创新融合深度化、智慧产业集聚化的良好格局。
《规划》明确“十四五”期间江苏省智慧交通建设主要围绕“1个总体目标、推进6大任务、开展29项重点工作、全面实现6个转变”来开展。
其中6大任务包括夯实交通信息化基础支撑平台底座,构建“云、网、端、墙”四位一体的支撑底座;推动智慧交通基础设施建设成网,形成交通运输新型与传统基础设施融合发展格局,实现基础设施向强通道、强网络转型;完善综合交通运输智慧化服务体系,实现多种运输方式高效协同,提高运输链综合效率,支撑现代经济体系建设;加快推进行业治理数字化转型升级,以政务信息系统整合为整体性、牵引性工程,启动江苏交通大脑建设,并与城市大脑进行协同,全面开展大数据应用试点示范;实现高新技术在行业中的深度融合,加快推进5G、北斗、高分遥感、区块链、人工智能等新技术在交通运输各领域深度融合,厚植数字化、智能化转型新动能;打造全国领先的智慧交通产业高地,着力强化前瞻性技术产业化研究打造一批在全国具有重要影响力的智慧交通、数字交通示范区和产业基地。
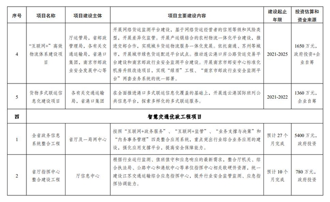
《规划》按照“任务项目化、项目清单化”工作机制,排出强基工程、样板工程、便民工程、优政工程、创新工程、兴业工程6大类重点项目清单(包含29项重点工作),推进京杭运河智慧航道、常泰过江通道未来智慧大桥、太仓港智慧港口、北斗高分遥感示范应用、苏州相城数字交通示范区等重点项目建设。以实现智慧交通底座支撑向统一化转变、基础设施向数字化转变、运输服务向全链化转变、行业治理向精准化转变、创新融合向深度化转变、智慧产业向集聚化转变6个转变。
附件:重点项目清单









下一篇:《新一代人工智能伦理规范》
